有色金属工业是国民经济重要的基础原材料产业,产品种类多、应用领域广、产业关联度高,在经济社会发展以及国防科技工业建设等方面发挥着重要作用。常用的有色金属有铜、铝、铅、锌、镍、镁、钛、锡、锑、汞等十种。
“十二五”时期是深入推进科学发展,加快转变发展方式的攻坚时期。有色金属工业“十二五”发展规划,根据《国民经济和社会发展第十二个五年规划纲要》和《工业转型升级规划(2011~2015年)》编制,是加快有色产业转型升级的具体部署,是推动未来五年我国有色金属工业健康发展的指导性文件。
一、发展现状
(一)取得的成就
“十一五”期间是我国有色金属工业发展最快的时期,技术装备、品种质量、节能减排等方面均取得显著成绩,基本满足了国民经济和社会发展的需要,也为进一步转变产业发展方式、实现由大到强转变奠定了坚实基础。
1.生产技术增长。据初步统计,2010年十种有色金属产量3121万吨,表观消费量约3430万吨,“十一五”期间年均分别增长13.7%和15.5%。其中,精炼铜、电解铝、铅、锌、镍、镁等主要金属产量分别为458万吨、1577万吨、426万吨、516万吨、17万吨和65万吨,年均分别增长12%、15.1%、12.2%、13.7%、12.5%和7.7%,分别占全球总产量的24%、40%、45%、40%、25%和83%。
2010年有色金属行业规模以上企业完成销售收入3.3万亿元,实现利润总额2193亿元,“十一五”期间年均分别增长29.8%和28.1%。
专栏1:十种有色金属生产及消费量

2.工艺技术及装备水平提高。“十一五”时期,国内自主开发的液态高铅渣直接还原、底吹炼铜、海绵钛大型还蒸炉等技术实现了产业化,新型阴极结构铝电解等技术居世界领先水平。目前技术装备具有国际先进水平的铜、镍冶炼产能占95%,大型预焙槽电解铝产能占90%以上,先进铅熔炼及锌冶炼产能分别占50%和80%。多条具有国际先进水平的铜、铝加工生产线投入生产。
3.产品结构有所改善。铜、铝、铅、锌、镍等十种产品的64个品牌已先后在伦敦金属交易所(LME)注册。通过引进技术及装备并经过消化吸收与再创新,铝板带箔、大型工业铝型材、精密铜管箔、钛棒、镁压铸件等产品实物质量接近或达到了国际先进水平,基本满足了电子信息、航空航天及国防科技工业等重点领域对高精尖产品的需要。
4.节能减排取得初步成效。“十一五”期间累计淘汰了落后冶炼能力铜50万吨、电解铝84万吨和铅40万吨。2010年综合能耗氧化铝508千克标煤/吨、铜347千克标煤/吨、铅376千克标煤/吨、镁5吨标煤/吨和精锡1.5吨标煤/吨,比2005年分别下降41.6%、43.7%、15.1%、38%和60%,铝锭综合交流电耗为14013千瓦时/吨,比2005年下降620千瓦时。二氧化硫回收率由2005年的90%提高到2010年的95%。
5.循环经济实现较快发展。2010年再生铜、再生铝及再生铅产量分别达到240万吨、400万吨和135万吨,“十一五”期间年均分别增长11.1%、15.6%和37%。高铝粉煤灰提取氧化铝进入了产业化应用阶段,赤泥回收铁、铝电解槽废内衬回收、镁渣回收等综合利用技术开发取得初步成果。
6.产业集中度明显提高。中铝公司重组云南铜业、焦作万方、包头铝厂、兰州铝厂、连城铝厂、抚顺铝厂等,成为全球第二大氧化铝和第一大电解铝生产企业;中冶集团重组葫芦岛有色集团,中信集团重组白银有色金属集团,中电投集团重组青铜峡铝厂以及鲁能晋北铝业等,企业实力得到显著增强。2010年,前10家企业的冶炼产量占全国的比例分别为铜76%、电解铝67%、铅45%、锌50%、镁55%。
7.产业布局进一步优化。有色金属冶炼产能已开始逐步向资源能源丰富的地区转移,2010年西部地区电解铝产量占全国比重达到51%,锌占56%,镁占50%,分别比2005年提高5个百分点、2个百分点和3个百分点。
(二)存在的问题
1.产业结构不尽合理。随着生产要素的变化,部分产品产业布局亟待优化。电解铝、镁冶炼等产能严重过剩,2010年开工率分别只有70%、60%。航空航天用铝厚板、集成电路用高纯金属仍主要依靠进口。企业数量多,实力弱。铜、镍等资源对外依存度高。
2.自主创新能力不强。有色金属企业研发经费支出占主营业务收入的0.65%,低于国内平均水平。自主开发的新材料少,新合金开发方面基本是跟踪仿制国外,关键有色金属新材料开发滞后于战略性新兴产业发展需求。
3.环境污染问题突出。长期的矿产资源开采、冶炼生产累积的重金属污染问题近年来开始逐渐显露,污染事件时有发生,尤其是近年来发生的重金属环境污染事件以及血铅污染事件,对生态环境和人民健康构成了严重威胁。
4.节能减排任务繁重。2010年,有色金属行业能耗占全国能源消耗的2.8%,但工业增加值只占全国的1.99%;国内电解铝平均吨铝直流电耗13084千瓦时,距国内先进水平12100~12500千瓦时水平仍有一定差距;吨海绵钛电耗比国外先进水平高约0.7~1万千瓦时。废金属回收再利用率低。此外,到2010年底,国内尚有部分落后冶炼产能没有淘汰。
二、发展环境
(一)环境分析
“十二五”期间,是有色金属工业加快转变发展方式,实现由大变强的关键时期,既面临着难得的发展机遇,也面临着严峻挑战。
从国际环境看,全球经济逐步恢复增长,发展中国家尤其是新兴经济体快速发展,为全球有色金属工业提供了持续的发展空间。经济全球化深入发展,有利于我国企业广泛参与全球经济合作与竞争。同时国际金融危机影响深远,全球经济治理和均衡增长趋势明显,国际贸易保护主义抬头,围绕资源、市场、技术、标准等方面的竞争更加激烈。应对全球气候变化,减少二氧化碳等温室气体排放的新形势,使有色金属工业发展的外部环境更趋复杂。
从国内发展环境看,“十二五”是我国全面建设小康社会的关键时期,工业化、城镇化、信息化深入发展,内需进一步扩大。交通、能源、保障性住房、城镇基础设施和新农村建设等重大工程继续实施,为有色金属工业发展带来了更大市场空间。战略性新兴产业及国防科技工业的发展,需要有色金属工业提供重要支撑,在高精类产品发展方面需要重大突破。上下游产业相互融合、企业重组步伐加快,为有色金属工业发展增添了新的活力。同时,随着建设资源节约型、环境友好型社会战略的推进,对节能减排、保护环境提出了新的、更高的目标和任务,能源、资源和生态环境的制约因素日趋强化,迫切要求有色金属工业加快转变发展方式,加速实现转型升级。
(二)需求预测
“十二五”期间,有色金属需求将保持一定的增长,但与“十一五”相比,增速将明显放缓。综合应用弹性系数法、消费强度法、专家经验法以及线性回归模型等多种方法分析预测了2015年十种有色金属的消费量。
专栏2:2015年主要有色金属需求预测

三、指导思想及主要目标
(一)指导思想
以邓小平理论和“三个代表”重要思想为指导,深入贯彻落实科学发展观,走中国特色新型工业化道路,以加快转变有色金属工业发展方式为主线,以科技进步为支撑,以推进节能减排、技术改造、兼并重组和环境治理为重点,立足国内需求,严格控制冶炼产能过快扩张,积极发展有色金属精深加工产品,大力发展循环经济,加强国际合作,提高资源保障能力,增强有色金属工业核心竞争力和可持续发展能力,加快实现我国有色金属工业由大到强的转变。
(二)基本原则
坚持结构调整。立足国内需求,严格控制总量扩张,着力调整和优化企业组织结构、产品结构和布局结构,全面淘汰落后生产能力,积极发展精深加工产品及新材料等。
坚持科技创新。充分发挥科技对有色金属工业发展的引领和支撑作用,着力突破核心关键技术和共性基础技术,促进重大技术成果的产业化,提高产业核心竞争力。
坚持绿色发展。把建设资源节约型、环境友好型工业作为有色金属工业发展的着力点。大力发展循环经济,提高能源资源综合利用水平,推广绿色、节能、低碳技术,实现可持续发展。
坚持国际合作。把国际合作作为提升有色金属工业竞争力的重要途径。积极利用两种资源、两个市场,提高资源保障能力,加快国内电解铝等过剩产能向境外转移,提高企业国际化经营水平。
坚持两化融合。把工业化和信息化融合作为有色金属工业结构调整的重要抓手。充分发挥信息化在企业技术进步中的推动作用,提高生产智能化、工艺自动化和管理信息化水平。
(三)主要目标
“十二五”期间,有色金属工业结构调整和产业转型升级取得明显进展,工业增加值年均增长10%以上,产业发展质量和效益明显改善。
1.产量目标。十种有色金属产量控制在4600万吨左右,年均增长率为8%,其中精炼铜、电解铝、铅、锌产量分别控制在650万吨、2400万吨、550万吨和720万吨,年均增长率分别为7.3%、8.8%、5.2%和6.9%。
2.节能减排。按期淘汰落后冶炼生产能力,万元工业增加值能源消耗、单位产品能耗进一步降低。铜、铅、镁、电锌冶炼综合能耗分别降到300千克标煤/吨、320千克标煤/吨、4吨标煤/吨和900千克标煤/吨及以下,电解铝直流电耗、全流程海绵钛电耗分别降到12500千瓦时/吨和25000千瓦时/吨及以下。
3.技术创新。重点大中型企业建立完善的技术创新体系,研发投入占主营业务收入达到1.5%,精深加工产品、资源综合利用、低碳等自主创新工艺技术取得进展,绿色高效工艺和节能减排技术得到广泛应用。
4.结构调整。产业布局及组织结构得到优化,产品品种和质量基本满足战略性新兴产业需求,产业集中度进一步提高,2015年,前10家企业的冶炼产量占全国的比例为铜90%、电解铝90%、铅60%、锌60%。企业生产经营管理信息化水平大幅提升。
5.环境治理。重金属污染得到有效防控,2015年重点区域重金属污染物排放量比2007年减少15%。
6、资源保障。资源综合利用水平明显提高,国际合作取得明显进展,主要有色金属保障程度进一步增强。
专栏3:“十二五”时期有色金属工业发展主要目标

四、主要任务
(一)大力调整产业结构
1.调整优化产业布局
统筹规划,坚持上大与压小相结合、新增产能与淘汰落后相结合,优化有色金属生产力布局。以满足内需为主,严格控制资源、能源、环境容量不具备条件地区的有色金属冶炼产能。积极引导能源短缺地区电解铝及镁冶炼产能向能源资源丰富的西部地区有序转移。逐步推进部分城市有色企业转型或环保搬迁。在沿海地区,利用进口原料有序布局建设若干铜、镍基地。选择条件合适的区域,依托拆解园区,充分利用国内外废杂铜、铝资源建设若干规模化的再生金属基地。提升企业国际化经营水平,鼓励在境外建设氧化铝、电解铝、铜、铅、锌、镍等产业园区。
按照循环经济发展模式,支持建设若干资源基础雄厚、产业链完整、特色鲜明、资源高效利用、环境友好的有色金属新型工业化示范基地。支持建设优势互补、合作双赢的东、中、西部产业转移合作示范区。
2.大力发展精深加工产品
以发展精深加工、提升品种质量为重点,以轻质、高强、大规格、耐高温、耐腐蚀、低成本为发展方向,大力发展铝、镁、钛等高强轻合金材料,以提高性能、降低成本为方向,加快发展高性能铜合金材料、铅锌镍各种合金及其他功能材料,满足战略性新兴产业化以及国家重大工程的需求,形成若干布局合理、特色鲜明、产业聚集的有色金属精深加工产业生产基地。
铝:开展航空用高抗损伤容限合金、高强度铝合金品种开发,以及铝合金薄板、厚板、型材和锻件的工程化技术开发,满足航空及国防科技工业对高性能铝合金材料的要求。开发具有自主知识产权的轨道交通用大型铝合金型材、具有较好成形性能的汽车车身用6016类及6022类合金,以及液化天然气船(LNG)船用5083-O态合金板材生产技术。大力发展高纯高压电子铝箔,满足特高压铝电解电容器的需求。
镁:以开发生产汽车、高速列车及轨道交通车辆、电子信息、国防科技工业、电动工具等领域应用的大截面型材、板材、大型压铸件为重点,采用产学研用相结合,通过增强创新能力及示范工程建设,加快高性能、低成本镁合金及深加工技术及产品研发,实现重大关键共性技术突破,建立以镁合金铸件、型材、锻件、板材为主体,终端产品相配套的完整产业化体系。
钛:针对国家航空航天等重大工程需求,着力发展大规格棒材和锻件、紧固件用丝材、宽幅板材和钛-钢复合板、大直径管材、大型铸件和粉末冶金件。积极发展钛带材、焊接钛管及挤压型材等,并进一步延伸产业链,提高产品附加值。
其他有色金属:重点发展镍及镍合金板带材、高性能锌合金,高强高导引线框架材料、水箱铜带、变截面带材、高精度异型铜合金材、超细毛细管、高速列车及铁路电气化高性能专用铜材、5ppm(百万分之一)以下高纯无氧铜、小于18微米压延铜箔等高性能铜合金,锡锑精细深加工产品、高性能稀有金属材料等。
专栏4:粗深加工产品发展重点

3.积极推进企业重组
按政府引导、企业为主体、市场化运作的原则,结合优化布局,大力支持优势大型骨干企业开展跨地区、跨所有制兼并重组,提高产业集中度。积极推进上下游企业联合重组,提高产业竞争力。充分发挥大型企业集团的带动作用,形成若干家具有核心竞争力和国际影响力的企业集团。
4.发展有色金属生产服务业
大力支持科技实力雄厚的有色金属企业从生产型制造向服务型制造转变,鼓励有色金属企业开展技术研发、工业设计、信息咨询、现代物流等生产性服务。建立和完善有色金属的电子商务、期货交易等市场手段。支持发展工程咨询、设计、装备集成、安装调试、运营服务一体化的工程承包服务。鼓励发展有色金属工业检测认证、科技成果推广等中介服务,扶持壮大节能服务产业。
(二)提高资源保障能力
1.加快资源基地建设
以加快境外铜、铝、铅、锌、镍、钛等原料供应基地建设为重点,积极推动境外资源勘探,在资源丰富的国家和地区,依托具有国际化经营能力的骨干企业,建立与资源所在国利益共享的对外资源开发机制,加快境外资源开发项目建设,形成一批境外矿产资源基地。进一步加强国内重点成矿地带的普查与勘探,增加资源储量,提高查明资源储量利用率,积极开展现有矿山深部边部找矿,延长矿山服务年限。以云南、新疆、甘肃、青海、西藏、内蒙古、黑龙江等省(区)有色金属成矿带资源开发为重点,加快建设西部矿产资源基地。在广西、贵州、山西适度发展具有资源保障的氧化铝产能。
2.大力发展循环经济
鼓励低品位矿、共伴生矿、难选冶矿、尾矿和熔炼渣等资源开发利用。促进铜、铅、锌等冶炼企业原料中各种有价元素的回收,冶炼渣综合利用,以及冶炼余热利用。建立完善铜、铝再生资源利用体系,规范回收、拆解,建设一批规模化再生利用示范工程。完善废旧铜酸电池回收利用体系,鼓励将废旧铅酸电池回收利用纳入矿铅生产体系,最大限度地降低重金属污染。支持改扩建形成一批锌、钴、镍、锡、锑、锗、铟、贵金属等回收利用及冶炼废渣综合利用示范工程。依托内蒙古等高铝煤炭资源,有序推进高铝粉煤灰资源开发利用,大力推进《赤泥综合利用指导意见》的组织实施工作。
(三)加快企业技术进步
1.增强创新能力
围绕有色金属工业发展重点和难点,在矿产资源勘查、节能减排、提高资源利用率、先进材料制备等领域,加快建立以企业为主体、市场为导向、产学研相结合的技术创新体系,大力培育企业的应用技术研发与创新能力,创新投入机制,强化共性技术研究平台建设,推动企业、科研院所和高校共同开展前沿共性技术攻关,着力突破核心关键技术和共性基础技术,充分发挥科技对产业升级的支撑作用,提高产业核心竞争能力。
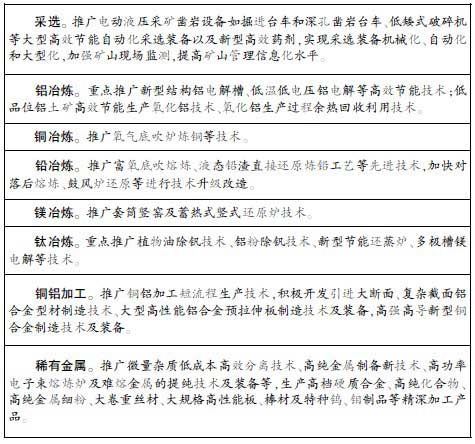
专栏5:科技开发重点

2.加强技术改造
支持有色金属企业运用先进适用技术和高新技术,以质量品种、节能减排、环境保护、安全生产、两化融合等为重点,对现有企业生产工艺及装备进行升级改造,加快淘汰落后,实现清洁、安全生产,提高企业生产自动化、管理数字化水平。
专栏6:技术改造重点

3.推进两化深度融合
认真总结和推广行业先进企业的信息化经验,建立和完善有色金属工业信息化标准规范工作体系。通过技术改造,提高企业生产自动化水平。鼓励企业建设信息化集成管理系统,推广使用企业资源计划(ERP)和生产制造执行系统(MES),提高管控效率。
4.加强标准化建设
适应有色金属工业加快产品结构调整、发展新材料的需要,建立、修订、完善技术和产品标准。进一步做好能耗、安全生产、清洁生产标准的制订。制订再生有色金属能源消耗标准和环保标准。加大参与国际标准化工作的力度,实现国际国内标准接轨和双向转化。
(四)加大重金属污染防治力度
以重有色金属污染防治为重点,按照《重金属污染综合防治“十二五”规划》和《重点区域大气污染联防联控“十二五”规划》要求,遵循源头预防、过程阻断、清洁生产、末端治理的全过程综合防控原则,加快重点区域重金属污染防治。
1.限制重金属污染排放项目
严格准入条件,优化产业布局,禁止在自然保护区、饮用水水源保护区等需要特殊保护的地区,大中城市及其近郊,居民集中区等对环境条件要求高的区域内新建、改建、扩建增加重金属污染物排放的项目。到“十二五”末,仅保留少数符合环保排放要求的原生汞冶炼企业,取缔其他原生汞冶炼企业。汞触媒回收企业应配套有汞蒸汽回收装置,严格控制其他地区新建的汞触媒回收企业。
2.积极推进清洁生产
大力推广安全高效、能耗物耗低、环保达标、资源综合利用效果好的先进生产工艺,强化从源头防控重金属污染。依法实施强制性清洁生产审核。加强重金属污染治理设施建设,鼓励企业在达标排放的基础上进行深度处理。实施区域综合整治,以湘江流域为重点,推进污染产业密集、历史遗留污染问题突出、风险隐患较大的重金属污染区域综合整治。
3.强化监管能力建设
加强重金属污染环境监测能力,推行污染源自动监控,重金属废气、废水排放企业要安排相应的重金属污染物在线监控装置,并与环保部门联网。
(五)大力推进节能减排
1.控制高耗能产业过快增长
提高节能环保市场准入门槛,严把土地、信贷两个闸门,严格控制新建高耗能、高污染项目。建立高耗能产业新上项目与地方节能减排指标完成进度挂钩、与淘汰落后产能相结合的机制。继续运用提高资源税、调整出口退税、将部分产品列入加工贸易禁止类目录等措施,控制高耗能、高污染产品出口。加大差别电价实施力度,提高高耗能产品差别电价标准。
2.加快淘汰落后产能
依靠法律、经济和必要的行政手段以及技术进步,按期淘汰落后产能。
专栏7:落后产能淘汰目录

3.加大节能力度
严格执行《节约能源法》,按照国家节能减排总体要求,降低有色金属工业单位增加值能源消耗。积极推进有色金属行业电力需求侧管理试点示范。大力推广高效节能采选工艺和设备、自热强化熔炼工艺、低温低电压铝电解节能技术、湿法冶金节能先进技术等。积极开展节能技术和项目示范,推进能源转换和梯级利用,加强企业能源管理中心建设,提高能源利用效率。
五、重大专项
(一)资源开发专项
目标:通过境外、国内资源勘探、开发,有效增加境外权益资源量和国内资源储量。到2015年,新增铜精矿生产能力130万吨/年,新增铅锌精矿生产能力230万吨/年,新增镍产能达到6万吨/年。
主要内容:依托符合国家产业政策、具有实力的骨干企业,在境外以及资源丰富的中西部地区建设原料基地。
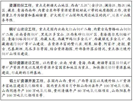
专栏8:资源开发重点工程

(二)节能技术改造专项
目标:结合技术进步,到2015年力争完成1500万吨及以上电解铝技术改造,电解铝直流电耗降到12500千瓦时/吨以下,年节约电力100亿千瓦时;完成120万吨落后铅熔炼以及300万吨铅鼓风炉还原能力改造,年节约标煤80万吨;完成骨干镁冶炼企业技术改造,力争年节约标煤100万吨。铜冶炼、电解铝、铅冶炼、钛冶炼等主要行业技术指标居世界领先。
主要内容:采用先进适用技术,对现有生产能力进行技术改造,提高产业技术装备水平,淘汰落后,增加品种,改善质量,降低物耗、水耗和能耗等。
(三)精深加工产品专项
目标:到2015年,关键新合金品种开发取得重大突破,形成汽车用铝合金板等高端铝合金板材20万吨、高强镁合金压铸及型材和板材15万吨、高端钛合金材2万吨的生产能力,重要功能材料取得突破,基本满足大飞机、轨道交通、节能与新能源汽车、电子信息等领域的需求。
主要内容:组织开发汽车用6系铝合金板材,实现6016、6022、6111类铝合金和汽车铝合金板的产业化;积极开发航空航天用2000系、7000系等超强铝合金中厚板;加快完善高速列车用大型铝型材工艺技术,促进深冷设备用铝合金板材等重点产品产业化。开发高强高韧、耐蚀新型钛合金和冷床炉熔炼、型材挤压技术,推进高性能钛合金大规格棒材、紧固件用丝材、热轧钛合金中厚板、宽幅冷轧钛薄板、大卷重钛带、钛合金大型铸件及锻件等产品产业化。推进低成本AZ、AM系列镁合金压铸,低成本AZ系列镁合金挤压型材和板材产业化,开展镁合金轮毂、大截面型材、宽幅1500毫米以上板材、高性能铸锻件等应用示范。
专栏9:精深加工重点工程

(四)重金属污染防治专项
目标:到2015年,重金属相关产业结构进一步优化,污染源综合防治水平大幅度提升,突发性重金属污染事件高发态势得到基本遏制,重点企业实现稳定达标排放,湘江等流域、区域治理取得明显进展,重金属污染得到有效控制。
主要内容:重金属污染防控共分为污染源综合治理、落后产能淘汰、民生应急保障、技术示范、清洁生产、基础能力建设、解决历史遗留污染问题试点等七类项目。
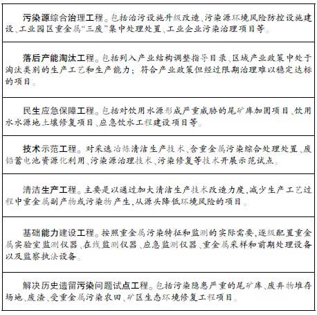
专栏10:重金属污染治理重点工程

(五)发展循环经济专项
目标:按照减量化、再利用、资源化的原则,建设以提高资源产出效率和提高资源保障为目标的有色金属工业循环经济项目。到2015年,主要再生有色金属产量达到1200万吨,其中再生铜、再生铝、再生铅占当年铜、铝、铅产量的比例分别达到40%、30%、40%左右。
主要内容:遵循循环经济理念,建设和改造各类产业园区。推行清洁生产,从源头和全过程控制污染物产生和排放,降低资源消耗。加强共伴生矿产、尾矿及冶炼渣综合利用,提高资源综合利用水平。完善再生资源回收体系,推进再生资源规模化高效利用。
专栏11:循环经济重点工程

六、保障措施
(一)强化规划指导
加强规划与产业政策、年度计划的衔接,及时与相关部门进行信息沟通和工作协调。做好省级有色金属工业规划与本规划的衔接,有关地区有色金属工业发展规划应依据本规划制定。建立规划实施的动态评估机制,及时反馈规划实施过程中存在的问题,按程序对规划内容进行调整。
(二)完善产业政策
严格执行《产业结构调整指导目录(2011年本)》、《部分工业行业淘汰落后生产工艺装备和产品指导目录》、行业准入条件及相关产业发展政策。进一步提高行业准入门槛,严格行业准入管理。加强有色金属产业政策与财税、金融、贸易、土地、环境保护和安全生产等政策的衔接。进一步规范废金属进口通关秩序,完善废金属进口通关的检测场地、设备和标准。
(三)加大科技投入
强化企业在技术创新中的主体地位,引导和鼓励企业加大研发投入和技术改造力度,支持传统产业改造升级和大力发展精深加工产品。扩大新技术、新产品财税政策支持力度,提高科技成果奖励标准,进一步完善科技创新激励机制。鼓励和支持新技术的推广应用。
(四)加强资源保护与储备
对重要有色金属矿产资源,继续实行国家规定实行保护性开采的特定矿种政策。严格矿山资源开发利用方案、矿山生态保护与治理恢复方案、矿山地质环境保护与治理恢复方案、环境影响评价、安全评价的管理,依法加强监管,坚决制止和打击违法勘查开采行为。对于保护性开采的稀有金属特定矿种,按国家下达的指令性计划组织生产,严格出口控制。研究建立矿产地和实物相结合、国家战略储备和商业储备相结合的有色金属战略储备体系。
(五)推进国际交流与合作
优化产品进出口结构,规范进出口秩序,积极应对国际贸易摩擦。鼓励进口有色金属资源和产品,在符合世贸组织规则的情况下,严格限制高能耗、高排放、资源性产品及初级深加工产品出口。积极推动制定境外矿产资源勘查开发支持政策,鼓励有条件的企业积极开展国际合作,增强“走出去”主体实力,提高境外投资质量。
(六)健全节能减排政策
严格执行节能减排淘汰落后产能问责制,对未完成节能减排、淘汰落后产能任务的地区和企业,暂停投资项目核准和技术改造政策支持。对按期完成节能减排任务的企业给予鼓励。地方各级政府要对限期淘汰的落后装备严格监管,禁止落后产能异地转移。
(七)完善行业管理
各级工业主管部门要加强有色金属行业政策、规划、标准的制订和实施,及时解决行业发展中出现的重大问题。建立健全有色金属工业运行监测网络和指标体系,强化行业信息统计和信息发布。积极发挥协会在信息交流、行业自律、企业维权、科技创新、节能减排、诚信建设等方面的作用。