登录
注册
加入协会
招聘信息
首页
协会学会
协会简介
学会简介
协会章程
学会章程
协会理事名单
学会理事名单
协会分会
团标委
重点新闻
行业新闻
有色华章
图片新闻
政策法规
数据信息
公开信息
付费信息
有色行情
简报
有色商城
供应信息
需求信息
产品展厅
两会会员
首页
协会学会
协会简介
学会简介
协会章程
学会章程
协会理事名单
学会理事名单
协会分会
团标委
重点新闻
行业新闻
有色华章
图片新闻
政策法规
数据信息
公开信息
付费信息
有色行情
简报
有色商城
供应信息
需求信息
产品展厅
两会会员
当前位置:
首页>
通知公告
通知公告
行业新闻
有色华章
图片新闻
通知公告
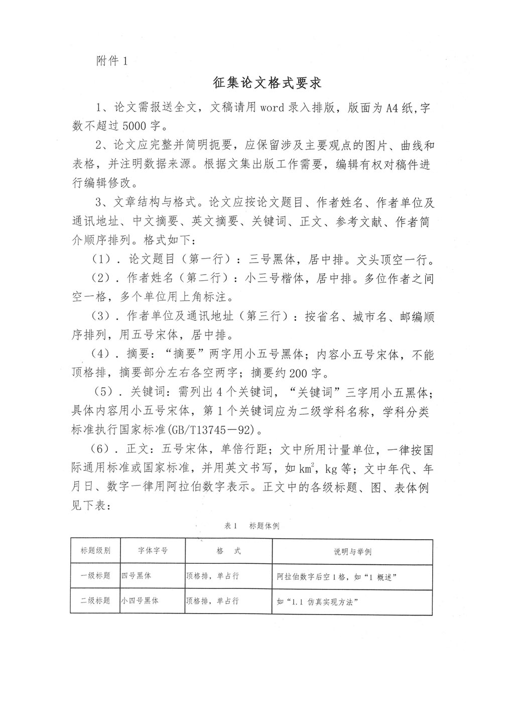
2014(郑州)第七届中西部有色金属工业发展论坛征文通知
站 m.jiangtaoyu.com 时间:2014-03-12 15:58 来源:
基本
文件
流程
错误
SQL
调试
请求信息 : 2024-11-20 15:07:01 HTTP/1.1 GET : //m.jiangtaoyu.com/index/view-10742.html
运行时间 : 0.273786s [ 吞吐率:3.65req/s ] 内存消耗:1,458.05kb 文件加载:163
查询信息 : 428 queries
缓存信息 : 2 reads,0 writes
会话信息 : SESSION_ID=77823e21f75989969621d855aa33619e
/www/wwwroot/hnnm.cn/index.php ( 0.79 KB )
/www/wwwroot/hnnm.cn/vendor/autoload.php ( 0.17 KB )
/www/wwwroot/hnnm.cn/vendor/composer/autoload_real.php ( 2.49 KB )
/www/wwwroot/hnnm.cn/vendor/composer/platform_check.php ( 0.90 KB )
/www/wwwroot/hnnm.cn/vendor/composer/ClassLoader.php ( 14.05 KB )
/www/wwwroot/hnnm.cn/vendor/composer/autoload_static.php ( 5.83 KB )
/www/wwwroot/hnnm.cn/vendor/topthink/think-helper/src/helper.php ( 7.35 KB )
/www/wwwroot/hnnm.cn/vendor/topthink/think-orm/stubs/load_stubs.php ( 0.16 KB )
/www/wwwroot/hnnm.cn/vendor/topthink/framework/src/think/Exception.php ( 1.69 KB )
/www/wwwroot/hnnm.cn/vendor/topthink/framework/src/think/Facade.php ( 2.71 KB )
/www/wwwroot/hnnm.cn/vendor/symfony/polyfill-mbstring/bootstrap.php ( 7.04 KB )
/www/wwwroot/hnnm.cn/vendor/symfony/polyfill-php72/bootstrap.php ( 1.89 KB )
/www/wwwroot/hnnm.cn/vendor/symfony/polyfill-php80/bootstrap.php ( 1.46 KB )
/www/wwwroot/hnnm.cn/vendor/symfony/var-dumper/Resources/functions/dump.php ( 0.79 KB )
/www/wwwroot/hnnm.cn/vendor/topthink/think-captcha/src/helper.php ( 1.37 KB )
/www/wwwroot/hnnm.cn/vendor/topthink/framework/src/think/App.php ( 14.77 KB )
/www/wwwroot/hnnm.cn/vendor/topthink/framework/src/think/Container.php ( 14.97 KB )
/www/wwwroot/hnnm.cn/vendor/psr/container/src/ContainerInterface.php ( 1.02 KB )
/www/wwwroot/hnnm.cn/app/provider.php ( 0.20 KB )
/www/wwwroot/hnnm.cn/vendor/topthink/framework/src/think/Http.php ( 6.12 KB )
/www/wwwroot/hnnm.cn/vendor/topthink/think-helper/src/helper/Str.php ( 7.27 KB )
/www/wwwroot/hnnm.cn/vendor/topthink/framework/src/think/Env.php ( 4.15 KB )
/www/wwwroot/hnnm.cn/app/common.php ( 2.81 KB )
/www/wwwroot/hnnm.cn/vendor/topthink/framework/src/helper.php ( 18.36 KB )
/www/wwwroot/hnnm.cn/vendor/topthink/framework/src/think/Config.php ( 5.03 KB )
/www/wwwroot/hnnm.cn/config/app.php ( 1.57 KB )
/www/wwwroot/hnnm.cn/vendor/topthink/framework/src/think/facade/Env.php ( 1.67 KB )
/www/wwwroot/hnnm.cn/vendor/topthink/framework/src/think/facade/App.php ( 2.73 KB )
/www/wwwroot/hnnm.cn/config/cache.php ( 0.89 KB )
/www/wwwroot/hnnm.cn/config/captcha.php ( 1.06 KB )
/www/wwwroot/hnnm.cn/config/console.php ( 0.24 KB )
/www/wwwroot/hnnm.cn/config/cookie.php ( 0.50 KB )
/www/wwwroot/hnnm.cn/config/database.php ( 2.37 KB )
/www/wwwroot/hnnm.cn/config/filesystem.php ( 0.69 KB )
/www/wwwroot/hnnm.cn/config/lang.php ( 0.84 KB )
/www/wwwroot/hnnm.cn/config/log.php ( 1.40 KB )
/www/wwwroot/hnnm.cn/config/middleware.php ( 0.20 KB )
/www/wwwroot/hnnm.cn/config/route.php ( 1.59 KB )
/www/wwwroot/hnnm.cn/config/session.php ( 0.59 KB )
/www/wwwroot/hnnm.cn/config/trace.php ( 0.35 KB )
/www/wwwroot/hnnm.cn/config/view.php ( 0.84 KB )
/www/wwwroot/hnnm.cn/app/event.php ( 0.27 KB )
/www/wwwroot/hnnm.cn/vendor/topthink/framework/src/think/Event.php ( 6.65 KB )
/www/wwwroot/hnnm.cn/vendor/topthink/framework/src/think/Lang.php ( 8.29 KB )
/www/wwwroot/hnnm.cn/vendor/topthink/framework/src/lang/zh-cn.php ( 12.88 KB )
/www/wwwroot/hnnm.cn/app/lang/zh-cn.php ( 0.13 KB )
/www/wwwroot/hnnm.cn/vendor/topthink/framework/src/think/initializer/Error.php ( 3.19 KB )
/www/wwwroot/hnnm.cn/vendor/topthink/framework/src/think/initializer/RegisterService.php ( 1.33 KB )
/www/wwwroot/hnnm.cn/vendor/services.php ( 0.25 KB )
/www/wwwroot/hnnm.cn/vendor/topthink/framework/src/think/service/PaginatorService.php ( 1.52 KB )
/www/wwwroot/hnnm.cn/vendor/topthink/framework/src/think/Service.php ( 1.67 KB )
/www/wwwroot/hnnm.cn/vendor/topthink/framework/src/think/service/ValidateService.php ( 0.99 KB )
/www/wwwroot/hnnm.cn/vendor/topthink/framework/src/think/service/ModelService.php ( 1.51 KB )
/www/wwwroot/hnnm.cn/vendor/topthink/think-captcha/src/CaptchaService.php ( 0.52 KB )
/www/wwwroot/hnnm.cn/vendor/topthink/think-migration/src/Service.php ( 1.94 KB )
/www/wwwroot/hnnm.cn/vendor/topthink/think-multi-app/src/Service.php ( 1.08 KB )
/www/wwwroot/hnnm.cn/vendor/topthink/think-trace/src/Service.php ( 0.77 KB )
/www/wwwroot/hnnm.cn/vendor/topthink/framework/src/think/Middleware.php ( 6.78 KB )
/www/wwwroot/hnnm.cn/vendor/topthink/framework/src/think/initializer/BootService.php ( 0.77 KB )
/www/wwwroot/hnnm.cn/vendor/topthink/think-orm/src/Paginator.php ( 11.39 KB )
/www/wwwroot/hnnm.cn/vendor/topthink/framework/src/think/Validate.php ( 46.10 KB )
/www/wwwroot/hnnm.cn/vendor/topthink/think-orm/src/Model.php ( 26.19 KB )
/www/wwwroot/hnnm.cn/vendor/topthink/think-orm/src/model/concern/Attribute.php ( 16.93 KB )
/www/wwwroot/hnnm.cn/vendor/topthink/think-orm/src/model/concern/RelationShip.php ( 26.12 KB )
/www/wwwroot/hnnm.cn/vendor/topthink/think-orm/src/model/concern/ModelEvent.php ( 2.26 KB )
/www/wwwroot/hnnm.cn/vendor/topthink/think-orm/src/model/concern/TimeStamp.php ( 5.36 KB )
/www/wwwroot/hnnm.cn/vendor/topthink/think-orm/src/model/concern/Conversion.php ( 9.54 KB )
/www/wwwroot/hnnm.cn/vendor/topthink/think-helper/src/contract/Arrayable.php ( 0.09 KB )
/www/wwwroot/hnnm.cn/vendor/topthink/think-helper/src/contract/Jsonable.php ( 0.13 KB )
/www/wwwroot/hnnm.cn/vendor/topthink/framework/src/think/Db.php ( 2.87 KB )
/www/wwwroot/hnnm.cn/vendor/topthink/think-orm/src/DbManager.php ( 8.31 KB )
/www/wwwroot/hnnm.cn/vendor/topthink/framework/src/think/Log.php ( 8.50 KB )
/www/wwwroot/hnnm.cn/vendor/topthink/framework/src/think/Manager.php ( 3.98 KB )
/www/wwwroot/hnnm.cn/vendor/psr/log/Psr/Log/LoggerInterface.php ( 3.04 KB )
/www/wwwroot/hnnm.cn/vendor/topthink/framework/src/think/Cache.php ( 4.79 KB )
/www/wwwroot/hnnm.cn/vendor/psr/simple-cache/src/CacheInterface.php ( 4.50 KB )
/www/wwwroot/hnnm.cn/vendor/topthink/think-helper/src/helper/Arr.php ( 15.54 KB )
/www/wwwroot/hnnm.cn/vendor/topthink/framework/src/think/cache/driver/File.php ( 7.41 KB )
/www/wwwroot/hnnm.cn/vendor/topthink/framework/src/think/cache/Driver.php ( 8.01 KB )
/www/wwwroot/hnnm.cn/vendor/topthink/framework/src/think/contract/CacheHandlerInterface.php ( 2.25 KB )
/www/wwwroot/hnnm.cn/vendor/topthink/framework/src/think/Console.php ( 22.63 KB )
/www/wwwroot/hnnm.cn/app/Request.php ( 0.09 KB )
/www/wwwroot/hnnm.cn/vendor/topthink/framework/src/think/Request.php ( 53.67 KB )
/www/wwwroot/hnnm.cn/app/middleware.php ( 0.26 KB )
/www/wwwroot/hnnm.cn/vendor/topthink/framework/src/think/Pipeline.php ( 2.61 KB )
/www/wwwroot/hnnm.cn/vendor/topthink/think-trace/src/TraceDebug.php ( 2.94 KB )
/www/wwwroot/hnnm.cn/vendor/topthink/framework/src/think/middleware/LoadLangPack.php ( 1.62 KB )
/www/wwwroot/hnnm.cn/vendor/topthink/framework/src/think/Cookie.php ( 6.15 KB )
/www/wwwroot/hnnm.cn/vendor/topthink/framework/src/think/middleware/SessionInit.php ( 2.02 KB )
/www/wwwroot/hnnm.cn/vendor/topthink/framework/src/think/Session.php ( 1.80 KB )
/www/wwwroot/hnnm.cn/vendor/topthink/framework/src/think/session/driver/File.php ( 6.28 KB )
/www/wwwroot/hnnm.cn/vendor/topthink/framework/src/think/contract/SessionHandlerInterface.php ( 0.87 KB )
/www/wwwroot/hnnm.cn/vendor/topthink/framework/src/think/session/Store.php ( 7.26 KB )
/www/wwwroot/hnnm.cn/vendor/topthink/think-multi-app/src/MultiApp.php ( 7.39 KB )
/www/wwwroot/hnnm.cn/app/index/config/route.php ( 1.59 KB )
/www/wwwroot/hnnm.cn/app/index/config/view.php ( 0.99 KB )
/www/wwwroot/hnnm.cn/app/index/provider.php ( 0.15 KB )
/www/wwwroot/hnnm.cn/vendor/topthink/framework/src/think/Route.php ( 23.45 KB )
/www/wwwroot/hnnm.cn/vendor/topthink/framework/src/think/route/RuleName.php ( 5.30 KB )
/www/wwwroot/hnnm.cn/vendor/topthink/framework/src/think/route/Domain.php ( 5.41 KB )
/www/wwwroot/hnnm.cn/vendor/topthink/framework/src/think/route/RuleGroup.php ( 13.91 KB )
/www/wwwroot/hnnm.cn/vendor/topthink/framework/src/think/route/Rule.php ( 22.52 KB )
/www/wwwroot/hnnm.cn/app/index/route/app.php ( 1.15 KB )
/www/wwwroot/hnnm.cn/vendor/topthink/framework/src/think/facade/Route.php ( 4.76 KB )
/www/wwwroot/hnnm.cn/vendor/topthink/framework/src/think/route/RuleItem.php ( 9.22 KB )
/www/wwwroot/hnnm.cn/vendor/topthink/framework/src/think/route/dispatch/Controller.php ( 6.33 KB )
/www/wwwroot/hnnm.cn/vendor/topthink/framework/src/think/route/Dispatch.php ( 6.58 KB )
/www/wwwroot/hnnm.cn/app/index/controller/Views.php ( 2.42 KB )
/www/wwwroot/hnnm.cn/app/common/controller/IndexBase.php ( 1.46 KB )
/www/wwwroot/hnnm.cn/app/common/controller/Base.php ( 4.90 KB )
/www/wwwroot/hnnm.cn/app/BaseController.php ( 2.13 KB )
/www/wwwroot/hnnm.cn/vendor/topthink/framework/src/think/facade/Cache.php ( 2.02 KB )
/www/wwwroot/hnnm.cn/vendor/topthink/framework/src/think/facade/View.php ( 1.71 KB )
/www/wwwroot/hnnm.cn/vendor/topthink/framework/src/think/View.php ( 4.41 KB )
/www/wwwroot/hnnm.cn/app/common/model/Config.php ( 0.21 KB )
/www/wwwroot/hnnm.cn/app/common/model/BaseModel.php ( 0.33 KB )
/www/wwwroot/hnnm.cn/vendor/topthink/think-orm/src/db/connector/Mysql.php ( 4.37 KB )
/www/wwwroot/hnnm.cn/vendor/topthink/think-orm/src/db/PDOConnection.php ( 49.28 KB )
/www/wwwroot/hnnm.cn/vendor/topthink/think-orm/src/db/Connection.php ( 7.67 KB )
/www/wwwroot/hnnm.cn/vendor/topthink/think-orm/src/db/ConnectionInterface.php ( 4.56 KB )
/www/wwwroot/hnnm.cn/vendor/topthink/think-orm/src/db/builder/Mysql.php ( 14.22 KB )
/www/wwwroot/hnnm.cn/vendor/topthink/think-orm/src/db/Builder.php ( 39.50 KB )
/www/wwwroot/hnnm.cn/vendor/topthink/think-orm/src/db/Query.php ( 11.10 KB )
/www/wwwroot/hnnm.cn/vendor/topthink/think-orm/src/db/BaseQuery.php ( 35.63 KB )
/www/wwwroot/hnnm.cn/vendor/topthink/think-orm/src/db/concern/TimeFieldQuery.php ( 7.50 KB )
/www/wwwroot/hnnm.cn/vendor/topthink/think-orm/src/db/concern/AggregateQuery.php ( 2.83 KB )
/www/wwwroot/hnnm.cn/vendor/topthink/think-orm/src/db/concern/ModelRelationQuery.php ( 15.49 KB )
/www/wwwroot/hnnm.cn/vendor/topthink/think-orm/src/db/concern/ResultOperation.php ( 7.10 KB )
/www/wwwroot/hnnm.cn/vendor/topthink/think-orm/src/db/concern/Transaction.php ( 2.77 KB )
/www/wwwroot/hnnm.cn/vendor/topthink/think-orm/src/db/concern/WhereQuery.php ( 16.36 KB )
/www/wwwroot/hnnm.cn/vendor/topthink/think-orm/src/db/concern/JoinAndViewQuery.php ( 6.88 KB )
/www/wwwroot/hnnm.cn/vendor/topthink/think-orm/src/db/concern/ParamsBind.php ( 2.75 KB )
/www/wwwroot/hnnm.cn/vendor/topthink/think-orm/src/db/concern/TableFieldInfo.php ( 2.51 KB )
/www/wwwroot/hnnm.cn/vendor/topthink/framework/src/think/log/driver/File.php ( 6.04 KB )
/www/wwwroot/hnnm.cn/vendor/topthink/framework/src/think/contract/LogHandlerInterface.php ( 0.86 KB )
/www/wwwroot/hnnm.cn/vendor/topthink/framework/src/think/log/Channel.php ( 6.54 KB )
/www/wwwroot/hnnm.cn/vendor/topthink/framework/src/think/event/LogRecord.php ( 0.86 KB )
/www/wwwroot/hnnm.cn/app/common/model/Arctype.php ( 0.51 KB )
/www/wwwroot/hnnm.cn/vendor/topthink/think-orm/src/model/Collection.php ( 6.42 KB )
/www/wwwroot/hnnm.cn/vendor/topthink/think-helper/src/Collection.php ( 15.83 KB )
/www/wwwroot/hnnm.cn/app/common/helper/MenuHelper.php ( 5.57 KB )
/www/wwwroot/hnnm.cn/vendor/topthink/think-multi-app/src/Url.php ( 7.60 KB )
/www/wwwroot/hnnm.cn/vendor/topthink/framework/src/think/route/Url.php ( 14.66 KB )
/www/wwwroot/hnnm.cn/vendor/topthink/think-view/src/Think.php ( 8.42 KB )
/www/wwwroot/hnnm.cn/vendor/topthink/think-template/src/Template.php ( 46.82 KB )
/www/wwwroot/hnnm.cn/vendor/topthink/think-template/src/template/driver/File.php ( 2.33 KB )
/www/wwwroot/hnnm.cn/app/common/model/Archives.php ( 0.60 KB )
/www/wwwroot/hnnm.cn/vendor/topthink/think-orm/src/model/relation/BelongsTo.php ( 10.92 KB )
/www/wwwroot/hnnm.cn/vendor/topthink/think-orm/src/model/relation/OneToOne.php ( 9.74 KB )
/www/wwwroot/hnnm.cn/vendor/topthink/think-orm/src/model/Relation.php ( 6.10 KB )
/www/wwwroot/hnnm.cn/vendor/topthink/think-orm/src/db/CacheItem.php ( 4.57 KB )
/www/wwwroot/hnnm.cn/runtime/index/temp/c1e4617e23b2091e58cb6030ac09eb5e.php ( 12.45 KB )
/www/wwwroot/hnnm.cn/app/common/taglib/ht/tagTitle.php ( 2.57 KB )
/www/wwwroot/hnnm.cn/app/common/taglib/ht/Base.php ( 0.45 KB )
/www/wwwroot/hnnm.cn/app/common/taglib/ht/tagChannel.php ( 3.56 KB )
/www/wwwroot/hnnm.cn/app/common/model/Channel.php ( 0.30 KB )
/www/wwwroot/hnnm.cn/vendor/topthink/think-orm/src/model/relation/HasOne.php ( 10.20 KB )
/www/wwwroot/hnnm.cn/app/common/model/Article.php ( 0.26 KB )
/www/wwwroot/hnnm.cn/app/common/taglib/ht/tagLinks.php ( 0.47 KB )
/www/wwwroot/hnnm.cn/app/common/model/Links.php ( 0.18 KB )
/www/wwwroot/hnnm.cn/vendor/topthink/framework/src/think/Response.php ( 8.54 KB )
/www/wwwroot/hnnm.cn/vendor/topthink/framework/src/think/response/Html.php ( 0.98 KB )
/www/wwwroot/hnnm.cn/vendor/topthink/think-trace/src/Html.php ( 4.49 KB )
CONNECT:[ UseTime:0.000517s ] mysql:host=127.0.0.1;port=3306;dbname=sql_hnnm_cn;charset=utf8
SHOW FULL COLUMNS FROM `ht_config` [ RunTime:0.000848s ]
SELECT `value` FROM `ht_config` WHERE `code` = 'view_path' LIMIT 1 [ RunTime:0.000350s ]
SHOW FULL COLUMNS FROM `ht_arctype` [ RunTime:0.000775s ]
SELECT * FROM `ht_arctype` WHERE `is_menu` = 1 AND `status` = 1 ORDER BY `sort` DESC,`id` ASC [ RunTime:0.001144s ]
SHOW FULL COLUMNS FROM `ht_archives` [ RunTime:0.000940s ]
SELECT * FROM `ht_archives` WHERE `id` = 10742 LIMIT 1 [ RunTime:0.000477s ]
SELECT * FROM `ht_arctype` WHERE `id` = 14 LIMIT 1 [ RunTime:0.000347s ]
UPDATE `ht_archives` SET `views` = 1137 , `update_time` = 1732086421 WHERE `id` = 10742 [ RunTime:0.000347s ]
SELECT * FROM `ht_archives` WHERE `id` = 10742 LIMIT 1 [ RunTime:0.000394s ]
SELECT * FROM `ht_archives` WHERE `id` = 10742 LIMIT 1 [ RunTime:0.000265s ]
SELECT * FROM `ht_arctype` WHERE `status` = 1 AND `is_del` = 0 AND `is_menu` = 1 ORDER BY `sort` DESC,`id` DESC [ RunTime:0.001087s ]
SHOW FULL COLUMNS FROM `ht_channel` [ RunTime:0.000687s ]
SELECT * FROM `ht_channel` WHERE `id` IN (4,1,3) [ RunTime:0.000311s ]
SELECT `id` FROM `ht_arctype` WHERE `pid` = 1 [ RunTime:0.000349s ]
SELECT `id` FROM `ht_arctype` WHERE `pid` = 2 [ RunTime:0.000275s ]
SELECT `id` FROM `ht_arctype` WHERE `pid` = 5 [ RunTime:0.000210s ]
SELECT `id` FROM `ht_arctype` WHERE `pid` = 6 [ RunTime:0.000244s ]
SELECT `id` FROM `ht_arctype` WHERE `pid` = 3 [ RunTime:0.000251s ]
SELECT `id` FROM `ht_arctype` WHERE `pid` = 9 [ RunTime:0.000237s ]
SELECT `id` FROM `ht_arctype` WHERE `pid` = 7 [ RunTime:0.000231s ]
SELECT `id` FROM `ht_arctype` WHERE `pid` = 4 [ RunTime:0.000203s ]
SELECT `id` FROM `ht_arctype` WHERE `pid` = 98 [ RunTime:0.000211s ]
SELECT `id` FROM `ht_arctype` WHERE `pid` = 10 [ RunTime:0.000224s ]
SELECT `id` FROM `ht_arctype` WHERE `pid` = 8 [ RunTime:0.000281s ]
SELECT `id` FROM `ht_arctype` WHERE `pid` = 11 [ RunTime:0.000214s ]
SELECT `id` FROM `ht_arctype` WHERE `pid` = 13 [ RunTime:0.000325s ]
SELECT `id` FROM `ht_arctype` WHERE `pid` = 17 [ RunTime:0.000228s ]
SELECT `id` FROM `ht_arctype` WHERE `pid` = 18 [ RunTime:0.000248s ]
SELECT `id` FROM `ht_arctype` WHERE `pid` = 19 [ RunTime:0.000261s ]
SELECT `id` FROM `ht_arctype` WHERE `pid` = 20 [ RunTime:0.000215s ]
SELECT `id` FROM `ht_arctype` WHERE `pid` = 21 [ RunTime:0.000202s ]
SELECT `id` FROM `ht_arctype` WHERE `pid` = 22 [ RunTime:0.000217s ]
SELECT `id` FROM `ht_arctype` WHERE `pid` = 23 [ RunTime:0.000191s ]
SELECT `id` FROM `ht_arctype` WHERE `pid` = 16 [ RunTime:0.000193s ]
SELECT `id` FROM `ht_arctype` WHERE `pid` = 25 [ RunTime:0.000205s ]
SELECT `id` FROM `ht_arctype` WHERE `pid` = 97 [ RunTime:0.000195s ]
SELECT `id` FROM `ht_arctype` WHERE `pid` = 31 [ RunTime:0.000191s ]
SELECT `id` FROM `ht_arctype` WHERE `pid` = 166 [ RunTime:0.000267s ]
SELECT `id` FROM `ht_arctype` WHERE `pid` = 165 [ RunTime:0.000235s ]
SELECT `id` FROM `ht_arctype` WHERE `pid` = 164 [ RunTime:0.000210s ]
SELECT `id` FROM `ht_arctype` WHERE `pid` = 160 [ RunTime:0.000212s ]
SELECT `id` FROM `ht_arctype` WHERE `pid` = 156 [ RunTime:0.000223s ]
SELECT `id` FROM `ht_arctype` WHERE `pid` = 155 [ RunTime:0.000206s ]
SELECT `id` FROM `ht_arctype` WHERE `pid` = 154 [ RunTime:0.000210s ]
SELECT `id` FROM `ht_arctype` WHERE `pid` = 153 [ RunTime:0.000225s ]
SELECT `id` FROM `ht_arctype` WHERE `pid` = 152 [ RunTime:0.000295s ]
SELECT `id` FROM `ht_arctype` WHERE `pid` = 151 [ RunTime:0.000225s ]
SELECT `id` FROM `ht_arctype` WHERE `pid` = 150 [ RunTime:0.000220s ]
SELECT `id` FROM `ht_arctype` WHERE `pid` = 149 [ RunTime:0.000201s ]
SELECT `id` FROM `ht_arctype` WHERE `pid` = 148 [ RunTime:0.000193s ]
SELECT `id` FROM `ht_arctype` WHERE `pid` = 147 [ RunTime:0.000217s ]
SELECT `id` FROM `ht_arctype` WHERE `pid` = 145 [ RunTime:0.000208s ]
SELECT `id` FROM `ht_arctype` WHERE `pid` = 144 [ RunTime:0.000202s ]
SELECT `id` FROM `ht_arctype` WHERE `pid` = 143 [ RunTime:0.000207s ]
SELECT `id` FROM `ht_arctype` WHERE `pid` = 141 [ RunTime:0.000300s ]
SELECT `id` FROM `ht_arctype` WHERE `pid` = 138 [ RunTime:0.000232s ]
SELECT `id` FROM `ht_arctype` WHERE `pid` = 136 [ RunTime:0.000243s ]
SELECT `id` FROM `ht_arctype` WHERE `pid` = 133 [ RunTime:0.000220s ]
SELECT `id` FROM `ht_arctype` WHERE `pid` = 132 [ RunTime:0.000203s ]
SELECT `id` FROM `ht_arctype` WHERE `pid` = 131 [ RunTime:0.000242s ]
SELECT `id` FROM `ht_arctype` WHERE `pid` = 130 [ RunTime:0.000268s ]
SELECT `id` FROM `ht_arctype` WHERE `pid` = 129 [ RunTime:0.000221s ]
SELECT `id` FROM `ht_arctype` WHERE `pid` = 128 [ RunTime:0.000208s ]
SELECT `id` FROM `ht_arctype` WHERE `pid` = 127 [ RunTime:0.000216s ]
SELECT `id` FROM `ht_arctype` WHERE `pid` = 126 [ RunTime:0.000196s ]
SELECT `id` FROM `ht_arctype` WHERE `pid` = 125 [ RunTime:0.000198s ]
SELECT `id` FROM `ht_arctype` WHERE `pid` = 124 [ RunTime:0.000227s ]
SELECT `id` FROM `ht_arctype` WHERE `pid` = 123 [ RunTime:0.000203s ]
SELECT `id` FROM `ht_arctype` WHERE `pid` = 122 [ RunTime:0.000193s ]
SELECT `id` FROM `ht_arctype` WHERE `pid` = 121 [ RunTime:0.000223s ]
SELECT `id` FROM `ht_arctype` WHERE `pid` = 120 [ RunTime:0.000218s ]
SELECT `id` FROM `ht_arctype` WHERE `pid` = 119 [ RunTime:0.000197s ]
SELECT `id` FROM `ht_arctype` WHERE `pid` = 118 [ RunTime:0.000203s ]
SELECT `id` FROM `ht_arctype` WHERE `pid` = 117 [ RunTime:0.000219s ]
SELECT `id` FROM `ht_arctype` WHERE `pid` = 116 [ RunTime:0.000199s ]
SELECT `id` FROM `ht_arctype` WHERE `pid` = 115 [ RunTime:0.000192s ]
SELECT `id` FROM `ht_arctype` WHERE `pid` = 114 [ RunTime:0.000236s ]
SELECT `id` FROM `ht_arctype` WHERE `pid` = 113 [ RunTime:0.000280s ]
SELECT `id` FROM `ht_arctype` WHERE `pid` = 111 [ RunTime:0.000229s ]
SELECT `id` FROM `ht_arctype` WHERE `pid` = 110 [ RunTime:0.000250s ]
SELECT `id` FROM `ht_arctype` WHERE `pid` = 109 [ RunTime:0.000207s ]
SELECT `id` FROM `ht_arctype` WHERE `pid` = 108 [ RunTime:0.000233s ]
SELECT `id` FROM `ht_arctype` WHERE `pid` = 107 [ RunTime:0.000225s ]
SELECT `id` FROM `ht_arctype` WHERE `pid` = 106 [ RunTime:0.000205s ]
SELECT `id` FROM `ht_arctype` WHERE `pid` = 105 [ RunTime:0.000266s ]
SELECT `id` FROM `ht_arctype` WHERE `pid` = 104 [ RunTime:0.000254s ]
SELECT `id` FROM `ht_arctype` WHERE `pid` = 103 [ RunTime:0.000208s ]
SELECT `id` FROM `ht_arctype` WHERE `pid` = 102 [ RunTime:0.000222s ]
SELECT `id` FROM `ht_arctype` WHERE `pid` = 100 [ RunTime:0.000344s ]
SELECT `id` FROM `ht_arctype` WHERE `pid` = 94 [ RunTime:0.000297s ]
SELECT `id` FROM `ht_arctype` WHERE `pid` = 93 [ RunTime:0.000256s ]
SELECT `id` FROM `ht_arctype` WHERE `pid` = 92 [ RunTime:0.000286s ]
SELECT `id` FROM `ht_arctype` WHERE `pid` = 91 [ RunTime:0.000263s ]
SELECT `id` FROM `ht_arctype` WHERE `pid` = 90 [ RunTime:0.000281s ]
SELECT `id` FROM `ht_arctype` WHERE `pid` = 89 [ RunTime:0.000240s ]
SELECT `id` FROM `ht_arctype` WHERE `pid` = 88 [ RunTime:0.000289s ]
SELECT `id` FROM `ht_arctype` WHERE `pid` = 87 [ RunTime:0.000215s ]
SELECT `id` FROM `ht_arctype` WHERE `pid` = 86 [ RunTime:0.000194s ]
SELECT `id` FROM `ht_arctype` WHERE `pid` = 85 [ RunTime:0.000228s ]
SELECT `id` FROM `ht_arctype` WHERE `pid` = 84 [ RunTime:0.000217s ]
SELECT `id` FROM `ht_arctype` WHERE `pid` = 83 [ RunTime:0.000211s ]
SELECT `id` FROM `ht_arctype` WHERE `pid` = 82 [ RunTime:0.000199s ]
SELECT `id` FROM `ht_arctype` WHERE `pid` = 81 [ RunTime:0.000231s ]
SELECT `id` FROM `ht_arctype` WHERE `pid` = 80 [ RunTime:0.000197s ]
SELECT `id` FROM `ht_arctype` WHERE `pid` = 79 [ RunTime:0.000193s ]
SELECT `id` FROM `ht_arctype` WHERE `pid` = 78 [ RunTime:0.000228s ]
SELECT `id` FROM `ht_arctype` WHERE `pid` = 77 [ RunTime:0.000199s ]
SELECT `id` FROM `ht_arctype` WHERE `pid` = 76 [ RunTime:0.000217s ]
SELECT `id` FROM `ht_arctype` WHERE `pid` = 75 [ RunTime:0.000359s ]
SELECT `id` FROM `ht_arctype` WHERE `pid` = 74 [ RunTime:0.000223s ]
SELECT `id` FROM `ht_arctype` WHERE `pid` = 73 [ RunTime:0.000217s ]
SELECT `id` FROM `ht_arctype` WHERE `pid` = 72 [ RunTime:0.000242s ]
SELECT `id` FROM `ht_arctype` WHERE `pid` = 71 [ RunTime:0.000204s ]
SELECT `id` FROM `ht_arctype` WHERE `pid` = 70 [ RunTime:0.000201s ]
SELECT `id` FROM `ht_arctype` WHERE `pid` = 69 [ RunTime:0.000248s ]
SELECT `id` FROM `ht_arctype` WHERE `pid` = 68 [ RunTime:0.000213s ]
SELECT `id` FROM `ht_arctype` WHERE `pid` = 67 [ RunTime:0.000198s ]
SELECT `id` FROM `ht_arctype` WHERE `pid` = 66 [ RunTime:0.000205s ]
SELECT `id` FROM `ht_arctype` WHERE `pid` = 65 [ RunTime:0.000218s ]
SELECT `id` FROM `ht_arctype` WHERE `pid` = 64 [ RunTime:0.000199s ]
SELECT `id` FROM `ht_arctype` WHERE `pid` = 63 [ RunTime:0.000202s ]
SELECT `id` FROM `ht_arctype` WHERE `pid` = 62 [ RunTime:0.000233s ]
SELECT `id` FROM `ht_arctype` WHERE `pid` = 61 [ RunTime:0.000206s ]
SELECT `id` FROM `ht_arctype` WHERE `pid` = 60 [ RunTime:0.000282s ]
SELECT `id` FROM `ht_arctype` WHERE `pid` = 59 [ RunTime:0.000233s ]
SELECT `id` FROM `ht_arctype` WHERE `pid` = 58 [ RunTime:0.000268s ]
SELECT `id` FROM `ht_arctype` WHERE `pid` = 57 [ RunTime:0.000212s ]
SELECT `id` FROM `ht_arctype` WHERE `pid` = 56 [ RunTime:0.000244s ]
SELECT `id` FROM `ht_arctype` WHERE `pid` = 55 [ RunTime:0.000235s ]
SELECT `id` FROM `ht_arctype` WHERE `pid` = 54 [ RunTime:0.000235s ]
SELECT `id` FROM `ht_arctype` WHERE `pid` = 53 [ RunTime:0.000274s ]
SELECT `id` FROM `ht_arctype` WHERE `pid` = 52 [ RunTime:0.000249s ]
SELECT `id` FROM `ht_arctype` WHERE `pid` = 51 [ RunTime:0.000209s ]
SELECT `id` FROM `ht_arctype` WHERE `pid` = 50 [ RunTime:0.000238s ]
SELECT `id` FROM `ht_arctype` WHERE `pid` = 49 [ RunTime:0.000196s ]
SELECT `id` FROM `ht_arctype` WHERE `pid` = 48 [ RunTime:0.000203s ]
SELECT `id` FROM `ht_arctype` WHERE `pid` = 47 [ RunTime:0.000220s ]
SELECT `id` FROM `ht_arctype` WHERE `pid` = 46 [ RunTime:0.000227s ]
SELECT `id` FROM `ht_arctype` WHERE `pid` = 40 [ RunTime:0.000226s ]
SELECT `id` FROM `ht_arctype` WHERE `pid` = 39 [ RunTime:0.000234s ]
SELECT `id` FROM `ht_arctype` WHERE `pid` = 38 [ RunTime:0.000218s ]
SELECT `id` FROM `ht_arctype` WHERE `pid` = 36 [ RunTime:0.000217s ]
SELECT `id` FROM `ht_arctype` WHERE `pid` = 35 [ RunTime:0.000214s ]
SELECT `id` FROM `ht_arctype` WHERE `pid` = 34 [ RunTime:0.000220s ]
SELECT `id` FROM `ht_arctype` WHERE `pid` = 12 [ RunTime:0.000219s ]
SELECT * FROM `ht_archives` WHERE `id` = 10742 LIMIT 1 [ RunTime:0.000443s ]
SELECT * FROM `ht_arctype` WHERE `status` = 1 AND `is_del` = 0 AND `is_menu` = 1 ORDER BY `sort` DESC,`id` DESC [ RunTime:0.001071s ]
SELECT * FROM `ht_channel` WHERE `id` IN (4,1,3) [ RunTime:0.000379s ]
SELECT `id` FROM `ht_arctype` WHERE `pid` = 1 [ RunTime:0.000264s ]
SELECT `id` FROM `ht_arctype` WHERE `pid` = 2 [ RunTime:0.000215s ]
SELECT `id` FROM `ht_arctype` WHERE `pid` = 5 [ RunTime:0.000220s ]
SELECT `id` FROM `ht_arctype` WHERE `pid` = 6 [ RunTime:0.000204s ]
SELECT `id` FROM `ht_arctype` WHERE `pid` = 3 [ RunTime:0.000220s ]
SELECT `id` FROM `ht_arctype` WHERE `pid` = 9 [ RunTime:0.000235s ]
SELECT `id` FROM `ht_arctype` WHERE `pid` = 7 [ RunTime:0.000204s ]
SELECT `id` FROM `ht_arctype` WHERE `pid` = 4 [ RunTime:0.000191s ]
SELECT `id` FROM `ht_arctype` WHERE `pid` = 98 [ RunTime:0.000198s ]
SELECT `id` FROM `ht_arctype` WHERE `pid` = 10 [ RunTime:0.000223s ]
SELECT `id` FROM `ht_arctype` WHERE `pid` = 8 [ RunTime:0.000189s ]
SELECT `id` FROM `ht_arctype` WHERE `pid` = 11 [ RunTime:0.000223s ]
SELECT `id` FROM `ht_arctype` WHERE `pid` = 13 [ RunTime:0.000416s ]
SELECT `id` FROM `ht_arctype` WHERE `pid` = 17 [ RunTime:0.000224s ]
SELECT `id` FROM `ht_arctype` WHERE `pid` = 18 [ RunTime:0.000233s ]
SELECT `id` FROM `ht_arctype` WHERE `pid` = 19 [ RunTime:0.000213s ]
SELECT `id` FROM `ht_arctype` WHERE `pid` = 20 [ RunTime:0.000220s ]
SELECT `id` FROM `ht_arctype` WHERE `pid` = 21 [ RunTime:0.000237s ]
SELECT `id` FROM `ht_arctype` WHERE `pid` = 22 [ RunTime:0.000210s ]
SELECT `id` FROM `ht_arctype` WHERE `pid` = 23 [ RunTime:0.000220s ]
SELECT `id` FROM `ht_arctype` WHERE `pid` = 16 [ RunTime:0.000203s ]
SELECT `id` FROM `ht_arctype` WHERE `pid` = 25 [ RunTime:0.000228s ]
SELECT `id` FROM `ht_arctype` WHERE `pid` = 97 [ RunTime:0.000223s ]
SELECT `id` FROM `ht_arctype` WHERE `pid` = 31 [ RunTime:0.000214s ]
SELECT `id` FROM `ht_arctype` WHERE `pid` = 166 [ RunTime:0.000218s ]
SELECT `id` FROM `ht_arctype` WHERE `pid` = 165 [ RunTime:0.000205s ]
SELECT `id` FROM `ht_arctype` WHERE `pid` = 164 [ RunTime:0.000216s ]
SELECT `id` FROM `ht_arctype` WHERE `pid` = 160 [ RunTime:0.000216s ]
SELECT `id` FROM `ht_arctype` WHERE `pid` = 156 [ RunTime:0.000292s ]
SELECT `id` FROM `ht_arctype` WHERE `pid` = 155 [ RunTime:0.000235s ]
SELECT `id` FROM `ht_arctype` WHERE `pid` = 154 [ RunTime:0.000223s ]
SELECT `id` FROM `ht_arctype` WHERE `pid` = 153 [ RunTime:0.000214s ]
SELECT `id` FROM `ht_arctype` WHERE `pid` = 152 [ RunTime:0.000203s ]
SELECT `id` FROM `ht_arctype` WHERE `pid` = 151 [ RunTime:0.000207s ]
SELECT `id` FROM `ht_arctype` WHERE `pid` = 150 [ RunTime:0.000196s ]
SELECT `id` FROM `ht_arctype` WHERE `pid` = 149 [ RunTime:0.000219s ]
SELECT `id` FROM `ht_arctype` WHERE `pid` = 148 [ RunTime:0.000294s ]
SELECT `id` FROM `ht_arctype` WHERE `pid` = 147 [ RunTime:0.000226s ]
SELECT `id` FROM `ht_arctype` WHERE `pid` = 145 [ RunTime:0.000208s ]
SELECT `id` FROM `ht_arctype` WHERE `pid` = 144 [ RunTime:0.000232s ]
SELECT `id` FROM `ht_arctype` WHERE `pid` = 143 [ RunTime:0.000204s ]
SELECT `id` FROM `ht_arctype` WHERE `pid` = 141 [ RunTime:0.000197s ]
SELECT `id` FROM `ht_arctype` WHERE `pid` = 138 [ RunTime:0.000265s ]
SELECT `id` FROM `ht_arctype` WHERE `pid` = 136 [ RunTime:0.000219s ]
SELECT `id` FROM `ht_arctype` WHERE `pid` = 133 [ RunTime:0.000220s ]
SELECT `id` FROM `ht_arctype` WHERE `pid` = 132 [ RunTime:0.000245s ]
SELECT `id` FROM `ht_arctype` WHERE `pid` = 131 [ RunTime:0.000290s ]
SELECT `id` FROM `ht_arctype` WHERE `pid` = 130 [ RunTime:0.000257s ]
SELECT `id` FROM `ht_arctype` WHERE `pid` = 129 [ RunTime:0.000263s ]
SELECT `id` FROM `ht_arctype` WHERE `pid` = 128 [ RunTime:0.000279s ]
SELECT `id` FROM `ht_arctype` WHERE `pid` = 127 [ RunTime:0.000263s ]
SELECT `id` FROM `ht_arctype` WHERE `pid` = 126 [ RunTime:0.000275s ]
SELECT `id` FROM `ht_arctype` WHERE `pid` = 125 [ RunTime:0.000252s ]
SELECT `id` FROM `ht_arctype` WHERE `pid` = 124 [ RunTime:0.000237s ]
SELECT `id` FROM `ht_arctype` WHERE `pid` = 123 [ RunTime:0.000231s ]
SELECT `id` FROM `ht_arctype` WHERE `pid` = 122 [ RunTime:0.000200s ]
SELECT `id` FROM `ht_arctype` WHERE `pid` = 121 [ RunTime:0.000207s ]
SELECT `id` FROM `ht_arctype` WHERE `pid` = 120 [ RunTime:0.000213s ]
SELECT `id` FROM `ht_arctype` WHERE `pid` = 119 [ RunTime:0.000201s ]
SELECT `id` FROM `ht_arctype` WHERE `pid` = 118 [ RunTime:0.000307s ]
SELECT `id` FROM `ht_arctype` WHERE `pid` = 117 [ RunTime:0.000248s ]
SELECT `id` FROM `ht_arctype` WHERE `pid` = 116 [ RunTime:0.000236s ]
SELECT `id` FROM `ht_arctype` WHERE `pid` = 115 [ RunTime:0.000206s ]
SELECT `id` FROM `ht_arctype` WHERE `pid` = 114 [ RunTime:0.000199s ]
SELECT `id` FROM `ht_arctype` WHERE `pid` = 113 [ RunTime:0.000205s ]
SELECT `id` FROM `ht_arctype` WHERE `pid` = 111 [ RunTime:0.000205s ]
SELECT `id` FROM `ht_arctype` WHERE `pid` = 110 [ RunTime:0.000223s ]
SELECT `id` FROM `ht_arctype` WHERE `pid` = 109 [ RunTime:0.000227s ]
SELECT `id` FROM `ht_arctype` WHERE `pid` = 108 [ RunTime:0.000206s ]
SELECT `id` FROM `ht_arctype` WHERE `pid` = 107 [ RunTime:0.000200s ]
SELECT `id` FROM `ht_arctype` WHERE `pid` = 106 [ RunTime:0.000278s ]
SELECT `id` FROM `ht_arctype` WHERE `pid` = 105 [ RunTime:0.000218s ]
SELECT `id` FROM `ht_arctype` WHERE `pid` = 104 [ RunTime:0.000214s ]
SELECT `id` FROM `ht_arctype` WHERE `pid` = 103 [ RunTime:0.000220s ]
SELECT `id` FROM `ht_arctype` WHERE `pid` = 102 [ RunTime:0.000204s ]
SELECT `id` FROM `ht_arctype` WHERE `pid` = 100 [ RunTime:0.000238s ]
SELECT `id` FROM `ht_arctype` WHERE `pid` = 94 [ RunTime:0.000239s ]
SELECT `id` FROM `ht_arctype` WHERE `pid` = 93 [ RunTime:0.000203s ]
SELECT `id` FROM `ht_arctype` WHERE `pid` = 92 [ RunTime:0.000196s ]
SELECT `id` FROM `ht_arctype` WHERE `pid` = 91 [ RunTime:0.000229s ]
SELECT `id` FROM `ht_arctype` WHERE `pid` = 90 [ RunTime:0.000207s ]
SELECT `id` FROM `ht_arctype` WHERE `pid` = 89 [ RunTime:0.000194s ]
SELECT `id` FROM `ht_arctype` WHERE `pid` = 88 [ RunTime:0.000202s ]
SELECT `id` FROM `ht_arctype` WHERE `pid` = 87 [ RunTime:0.000209s ]
SELECT `id` FROM `ht_arctype` WHERE `pid` = 86 [ RunTime:0.000194s ]
SELECT `id` FROM `ht_arctype` WHERE `pid` = 85 [ RunTime:0.000211s ]
SELECT `id` FROM `ht_arctype` WHERE `pid` = 84 [ RunTime:0.000209s ]
SELECT `id` FROM `ht_arctype` WHERE `pid` = 83 [ RunTime:0.000206s ]
SELECT `id` FROM `ht_arctype` WHERE `pid` = 82 [ RunTime:0.000191s ]
SELECT `id` FROM `ht_arctype` WHERE `pid` = 81 [ RunTime:0.000198s ]
SELECT `id` FROM `ht_arctype` WHERE `pid` = 80 [ RunTime:0.000228s ]
SELECT `id` FROM `ht_arctype` WHERE `pid` = 79 [ RunTime:0.000200s ]
SELECT `id` FROM `ht_arctype` WHERE `pid` = 78 [ RunTime:0.000225s ]
SELECT `id` FROM `ht_arctype` WHERE `pid` = 77 [ RunTime:0.000233s ]
SELECT `id` FROM `ht_arctype` WHERE `pid` = 76 [ RunTime:0.000197s ]
SELECT `id` FROM `ht_arctype` WHERE `pid` = 75 [ RunTime:0.000187s ]
SELECT `id` FROM `ht_arctype` WHERE `pid` = 74 [ RunTime:0.000224s ]
SELECT `id` FROM `ht_arctype` WHERE `pid` = 73 [ RunTime:0.000224s ]
SELECT `id` FROM `ht_arctype` WHERE `pid` = 72 [ RunTime:0.000189s ]
SELECT `id` FROM `ht_arctype` WHERE `pid` = 71 [ RunTime:0.000223s ]
SELECT `id` FROM `ht_arctype` WHERE `pid` = 70 [ RunTime:0.000225s ]
SELECT `id` FROM `ht_arctype` WHERE `pid` = 69 [ RunTime:0.000192s ]
SELECT `id` FROM `ht_arctype` WHERE `pid` = 68 [ RunTime:0.000185s ]
SELECT `id` FROM `ht_arctype` WHERE `pid` = 67 [ RunTime:0.000213s ]
SELECT `id` FROM `ht_arctype` WHERE `pid` = 66 [ RunTime:0.000218s ]
SELECT `id` FROM `ht_arctype` WHERE `pid` = 65 [ RunTime:0.000298s ]
SELECT `id` FROM `ht_arctype` WHERE `pid` = 64 [ RunTime:0.000250s ]
SELECT `id` FROM `ht_arctype` WHERE `pid` = 63 [ RunTime:0.000221s ]
SELECT `id` FROM `ht_arctype` WHERE `pid` = 62 [ RunTime:0.000220s ]
SELECT `id` FROM `ht_arctype` WHERE `pid` = 61 [ RunTime:0.000223s ]
SELECT `id` FROM `ht_arctype` WHERE `pid` = 60 [ RunTime:0.000267s ]
SELECT `id` FROM `ht_arctype` WHERE `pid` = 59 [ RunTime:0.000256s ]
SELECT `id` FROM `ht_arctype` WHERE `pid` = 58 [ RunTime:0.000261s ]
SELECT `id` FROM `ht_arctype` WHERE `pid` = 57 [ RunTime:0.000272s ]
SELECT `id` FROM `ht_arctype` WHERE `pid` = 56 [ RunTime:0.000237s ]
SELECT `id` FROM `ht_arctype` WHERE `pid` = 55 [ RunTime:0.000230s ]
SELECT `id` FROM `ht_arctype` WHERE `pid` = 54 [ RunTime:0.000204s ]
SELECT `id` FROM `ht_arctype` WHERE `pid` = 53 [ RunTime:0.000234s ]
SELECT `id` FROM `ht_arctype` WHERE `pid` = 52 [ RunTime:0.000248s ]
SELECT `id` FROM `ht_arctype` WHERE `pid` = 51 [ RunTime:0.000216s ]
SELECT `id` FROM `ht_arctype` WHERE `pid` = 50 [ RunTime:0.000201s ]
SELECT `id` FROM `ht_arctype` WHERE `pid` = 49 [ RunTime:0.000217s ]
SELECT `id` FROM `ht_arctype` WHERE `pid` = 48 [ RunTime:0.000237s ]
SELECT `id` FROM `ht_arctype` WHERE `pid` = 47 [ RunTime:0.000202s ]
SELECT `id` FROM `ht_arctype` WHERE `pid` = 46 [ RunTime:0.000286s ]
SELECT `id` FROM `ht_arctype` WHERE `pid` = 40 [ RunTime:0.000247s ]
SELECT `id` FROM `ht_arctype` WHERE `pid` = 39 [ RunTime:0.000215s ]
SELECT `id` FROM `ht_arctype` WHERE `pid` = 38 [ RunTime:0.000225s ]
SELECT `id` FROM `ht_arctype` WHERE `pid` = 36 [ RunTime:0.000211s ]
SELECT `id` FROM `ht_arctype` WHERE `pid` = 35 [ RunTime:0.000195s ]
SELECT `id` FROM `ht_arctype` WHERE `pid` = 34 [ RunTime:0.000221s ]
SELECT `id` FROM `ht_arctype` WHERE `pid` = 12 [ RunTime:0.000215s ]
SELECT * FROM `ht_arctype` WHERE `status` = 1 AND `is_del` = 0 ORDER BY `sort` DESC,`id` DESC [ RunTime:0.001273s ]
SELECT * FROM `ht_channel` WHERE `id` IN (4,1,3) [ RunTime:0.000336s ]
SELECT `id` FROM `ht_arctype` WHERE `pid` = 1 [ RunTime:0.000247s ]
SELECT `id` FROM `ht_arctype` WHERE `pid` = 2 [ RunTime:0.000208s ]
SELECT `id` FROM `ht_arctype` WHERE `pid` = 5 [ RunTime:0.000199s ]
SELECT `id` FROM `ht_arctype` WHERE `pid` = 6 [ RunTime:0.000221s ]
SELECT `id` FROM `ht_arctype` WHERE `pid` = 3 [ RunTime:0.000190s ]
SELECT `id` FROM `ht_arctype` WHERE `pid` = 9 [ RunTime:0.000220s ]
SELECT `id` FROM `ht_arctype` WHERE `pid` = 7 [ RunTime:0.000262s ]
SELECT `id` FROM `ht_arctype` WHERE `pid` = 4 [ RunTime:0.000231s ]
SELECT `id` FROM `ht_arctype` WHERE `pid` = 98 [ RunTime:0.000392s ]
SELECT `id` FROM `ht_arctype` WHERE `pid` = 10 [ RunTime:0.000275s ]
SELECT `id` FROM `ht_arctype` WHERE `pid` = 8 [ RunTime:0.000292s ]
SELECT `id` FROM `ht_arctype` WHERE `pid` = 11 [ RunTime:0.000240s ]
SELECT `id` FROM `ht_arctype` WHERE `pid` = 13 [ RunTime:0.000238s ]
SELECT `id` FROM `ht_arctype` WHERE `pid` = 17 [ RunTime:0.000206s ]
SELECT `id` FROM `ht_arctype` WHERE `pid` = 37 [ RunTime:0.000288s ]
SELECT `id` FROM `ht_arctype` WHERE `pid` = 18 [ RunTime:0.000279s ]
SELECT `id` FROM `ht_arctype` WHERE `pid` = 33 [ RunTime:0.000281s ]
SELECT `id` FROM `ht_arctype` WHERE `pid` = 19 [ RunTime:0.000255s ]
SELECT `id` FROM `ht_arctype` WHERE `pid` = 32 [ RunTime:0.000252s ]
SELECT `id` FROM `ht_arctype` WHERE `pid` = 20 [ RunTime:0.000284s ]
SELECT `id` FROM `ht_arctype` WHERE `pid` = 21 [ RunTime:0.000280s ]
SELECT `id` FROM `ht_arctype` WHERE `pid` = 22 [ RunTime:0.000318s ]
SELECT `id` FROM `ht_arctype` WHERE `pid` = 23 [ RunTime:0.000247s ]
SELECT `id` FROM `ht_arctype` WHERE `pid` = 15 [ RunTime:0.000237s ]
SELECT `id` FROM `ht_arctype` WHERE `pid` = 24 [ RunTime:0.000244s ]
SELECT `id` FROM `ht_arctype` WHERE `pid` = 43 [ RunTime:0.000225s ]
SELECT `id` FROM `ht_arctype` WHERE `pid` = 16 [ RunTime:0.000206s ]
SELECT `id` FROM `ht_arctype` WHERE `pid` = 25 [ RunTime:0.000223s ]
SELECT `id` FROM `ht_arctype` WHERE `pid` = 97 [ RunTime:0.000213s ]
SELECT `id` FROM `ht_arctype` WHERE `pid` = 31 [ RunTime:0.000218s ]
SELECT `id` FROM `ht_arctype` WHERE `pid` = 166 [ RunTime:0.000252s ]
SELECT `id` FROM `ht_arctype` WHERE `pid` = 165 [ RunTime:0.000214s ]
SELECT `id` FROM `ht_arctype` WHERE `pid` = 164 [ RunTime:0.000218s ]
SELECT `id` FROM `ht_arctype` WHERE `pid` = 160 [ RunTime:0.000331s ]
SELECT `id` FROM `ht_arctype` WHERE `pid` = 156 [ RunTime:0.000222s ]
SELECT `id` FROM `ht_arctype` WHERE `pid` = 155 [ RunTime:0.000238s ]
SELECT `id` FROM `ht_arctype` WHERE `pid` = 154 [ RunTime:0.000230s ]
SELECT `id` FROM `ht_arctype` WHERE `pid` = 153 [ RunTime:0.000200s ]
SELECT `id` FROM `ht_arctype` WHERE `pid` = 152 [ RunTime:0.000195s ]
SELECT `id` FROM `ht_arctype` WHERE `pid` = 151 [ RunTime:0.000207s ]
SELECT `id` FROM `ht_arctype` WHERE `pid` = 150 [ RunTime:0.000190s ]
SELECT `id` FROM `ht_arctype` WHERE `pid` = 149 [ RunTime:0.000227s ]
SELECT `id` FROM `ht_arctype` WHERE `pid` = 148 [ RunTime:0.000604s ]
SELECT `id` FROM `ht_arctype` WHERE `pid` = 147 [ RunTime:0.000205s ]
SELECT `id` FROM `ht_arctype` WHERE `pid` = 145 [ RunTime:0.000217s ]
SELECT `id` FROM `ht_arctype` WHERE `pid` = 144 [ RunTime:0.000300s ]
SELECT `id` FROM `ht_arctype` WHERE `pid` = 143 [ RunTime:0.000241s ]
SELECT `id` FROM `ht_arctype` WHERE `pid` = 141 [ RunTime:0.000240s ]
SELECT `id` FROM `ht_arctype` WHERE `pid` = 138 [ RunTime:0.000208s ]
SELECT `id` FROM `ht_arctype` WHERE `pid` = 136 [ RunTime:0.000239s ]
SELECT `id` FROM `ht_arctype` WHERE `pid` = 133 [ RunTime:0.000227s ]
SELECT `id` FROM `ht_arctype` WHERE `pid` = 132 [ RunTime:0.000332s ]
SELECT `id` FROM `ht_arctype` WHERE `pid` = 131 [ RunTime:0.000233s ]
SELECT `id` FROM `ht_arctype` WHERE `pid` = 130 [ RunTime:0.000295s ]
SELECT `id` FROM `ht_arctype` WHERE `pid` = 129 [ RunTime:0.000295s ]
SELECT `id` FROM `ht_arctype` WHERE `pid` = 128 [ RunTime:0.000263s ]
SELECT `id` FROM `ht_arctype` WHERE `pid` = 127 [ RunTime:0.000216s ]
SELECT `id` FROM `ht_arctype` WHERE `pid` = 126 [ RunTime:0.000201s ]
SELECT `id` FROM `ht_arctype` WHERE `pid` = 125 [ RunTime:0.000210s ]
SELECT `id` FROM `ht_arctype` WHERE `pid` = 124 [ RunTime:0.000258s ]
SELECT `id` FROM `ht_arctype` WHERE `pid` = 123 [ RunTime:0.000215s ]
SELECT `id` FROM `ht_arctype` WHERE `pid` = 122 [ RunTime:0.000214s ]
SELECT `id` FROM `ht_arctype` WHERE `pid` = 121 [ RunTime:0.000237s ]
SELECT `id` FROM `ht_arctype` WHERE `pid` = 120 [ RunTime:0.000217s ]
SELECT `id` FROM `ht_arctype` WHERE `pid` = 119 [ RunTime:0.000207s ]
SELECT `id` FROM `ht_arctype` WHERE `pid` = 118 [ RunTime:0.000256s ]
SELECT `id` FROM `ht_arctype` WHERE `pid` = 117 [ RunTime:0.000211s ]
SELECT `id` FROM `ht_arctype` WHERE `pid` = 116 [ RunTime:0.000200s ]
SELECT `id` FROM `ht_arctype` WHERE `pid` = 115 [ RunTime:0.000206s ]
SELECT `id` FROM `ht_arctype` WHERE `pid` = 114 [ RunTime:0.000217s ]
SELECT `id` FROM `ht_arctype` WHERE `pid` = 113 [ RunTime:0.000195s ]
SELECT `id` FROM `ht_arctype` WHERE `pid` = 111 [ RunTime:0.000234s ]
SELECT `id` FROM `ht_arctype` WHERE `pid` = 110 [ RunTime:0.000256s ]
SELECT `id` FROM `ht_arctype` WHERE `pid` = 109 [ RunTime:0.000275s ]
SELECT `id` FROM `ht_arctype` WHERE `pid` = 108 [ RunTime:0.000255s ]
SELECT `id` FROM `ht_arctype` WHERE `pid` = 107 [ RunTime:0.000273s ]
SELECT `id` FROM `ht_arctype` WHERE `pid` = 106 [ RunTime:0.000226s ]
SELECT `id` FROM `ht_arctype` WHERE `pid` = 105 [ RunTime:0.000235s ]
SELECT `id` FROM `ht_arctype` WHERE `pid` = 104 [ RunTime:0.000202s ]
SELECT `id` FROM `ht_arctype` WHERE `pid` = 103 [ RunTime:0.000219s ]
SELECT `id` FROM `ht_arctype` WHERE `pid` = 102 [ RunTime:0.000196s ]
SELECT `id` FROM `ht_arctype` WHERE `pid` = 100 [ RunTime:0.000264s ]
SELECT `id` FROM `ht_arctype` WHERE `pid` = 99 [ RunTime:0.000212s ]
SELECT `id` FROM `ht_arctype` WHERE `pid` = 94 [ RunTime:0.000194s ]
SELECT `id` FROM `ht_arctype` WHERE `pid` = 93 [ RunTime:0.000205s ]
SELECT `id` FROM `ht_arctype` WHERE `pid` = 92 [ RunTime:0.000196s ]
SELECT `id` FROM `ht_arctype` WHERE `pid` = 91 [ RunTime:0.000227s ]
SELECT `id` FROM `ht_arctype` WHERE `pid` = 90 [ RunTime:0.000313s ]
SELECT `id` FROM `ht_arctype` WHERE `pid` = 89 [ RunTime:0.000301s ]
SELECT `id` FROM `ht_arctype` WHERE `pid` = 88 [ RunTime:0.000233s ]
SELECT `id` FROM `ht_arctype` WHERE `pid` = 87 [ RunTime:0.000254s ]
SELECT `id` FROM `ht_arctype` WHERE `pid` = 86 [ RunTime:0.000229s ]
SELECT `id` FROM `ht_arctype` WHERE `pid` = 85 [ RunTime:0.000292s ]
SELECT `id` FROM `ht_arctype` WHERE `pid` = 84 [ RunTime:0.000238s ]
SELECT `id` FROM `ht_arctype` WHERE `pid` = 83 [ RunTime:0.000224s ]
SELECT `id` FROM `ht_arctype` WHERE `pid` = 82 [ RunTime:0.000227s ]
SELECT `id` FROM `ht_arctype` WHERE `pid` = 81 [ RunTime:0.000217s ]
SELECT `id` FROM `ht_arctype` WHERE `pid` = 80 [ RunTime:0.000210s ]
SELECT `id` FROM `ht_arctype` WHERE `pid` = 79 [ RunTime:0.000205s ]
SELECT `id` FROM `ht_arctype` WHERE `pid` = 78 [ RunTime:0.000216s ]
SELECT `id` FROM `ht_arctype` WHERE `pid` = 77 [ RunTime:0.000227s ]
SELECT `id` FROM `ht_arctype` WHERE `pid` = 76 [ RunTime:0.000228s ]
SELECT `id` FROM `ht_arctype` WHERE `pid` = 75 [ RunTime:0.000239s ]
SELECT `id` FROM `ht_arctype` WHERE `pid` = 74 [ RunTime:0.000206s ]
SELECT `id` FROM `ht_arctype` WHERE `pid` = 73 [ RunTime:0.000200s ]
SELECT `id` FROM `ht_arctype` WHERE `pid` = 72 [ RunTime:0.000224s ]
SELECT `id` FROM `ht_arctype` WHERE `pid` = 71 [ RunTime:0.000317s ]
SELECT `id` FROM `ht_arctype` WHERE `pid` = 70 [ RunTime:0.000236s ]
SELECT `id` FROM `ht_arctype` WHERE `pid` = 69 [ RunTime:0.000223s ]
SELECT `id` FROM `ht_arctype` WHERE `pid` = 68 [ RunTime:0.000202s ]
SELECT `id` FROM `ht_arctype` WHERE `pid` = 67 [ RunTime:0.000199s ]
SELECT `id` FROM `ht_arctype` WHERE `pid` = 66 [ RunTime:0.000235s ]
SELECT `id` FROM `ht_arctype` WHERE `pid` = 65 [ RunTime:0.000206s ]
SELECT `id` FROM `ht_arctype` WHERE `pid` = 64 [ RunTime:0.000211s ]
SELECT `id` FROM `ht_arctype` WHERE `pid` = 63 [ RunTime:0.000266s ]
SELECT `id` FROM `ht_arctype` WHERE `pid` = 62 [ RunTime:0.000215s ]
SELECT `id` FROM `ht_arctype` WHERE `pid` = 61 [ RunTime:0.000203s ]
SELECT `id` FROM `ht_arctype` WHERE `pid` = 60 [ RunTime:0.000248s ]
SELECT `id` FROM `ht_arctype` WHERE `pid` = 59 [ RunTime:0.000221s ]
SELECT `id` FROM `ht_arctype` WHERE `pid` = 58 [ RunTime:0.000215s ]
SELECT `id` FROM `ht_arctype` WHERE `pid` = 57 [ RunTime:0.000204s ]
SELECT `id` FROM `ht_arctype` WHERE `pid` = 56 [ RunTime:0.000268s ]
SELECT `id` FROM `ht_arctype` WHERE `pid` = 55 [ RunTime:0.000251s ]
SELECT `id` FROM `ht_arctype` WHERE `pid` = 54 [ RunTime:0.000279s ]
SELECT `id` FROM `ht_arctype` WHERE `pid` = 53 [ RunTime:0.000232s ]
SELECT `id` FROM `ht_arctype` WHERE `pid` = 52 [ RunTime:0.000218s ]
SELECT `id` FROM `ht_arctype` WHERE `pid` = 51 [ RunTime:0.000227s ]
SELECT `id` FROM `ht_arctype` WHERE `pid` = 50 [ RunTime:0.000223s ]
SELECT `id` FROM `ht_arctype` WHERE `pid` = 49 [ RunTime:0.000202s ]
SELECT `id` FROM `ht_arctype` WHERE `pid` = 48 [ RunTime:0.000200s ]
SELECT `id` FROM `ht_arctype` WHERE `pid` = 47 [ RunTime:0.000224s ]
SELECT `id` FROM `ht_arctype` WHERE `pid` = 46 [ RunTime:0.000197s ]
SELECT `id` FROM `ht_arctype` WHERE `pid` = 45 [ RunTime:0.000199s ]
SELECT `id` FROM `ht_arctype` WHERE `pid` = 44 [ RunTime:0.000358s ]
SELECT `id` FROM `ht_arctype` WHERE `pid` = 40 [ RunTime:0.000217s ]
SELECT `id` FROM `ht_arctype` WHERE `pid` = 39 [ RunTime:0.000220s ]
SELECT `id` FROM `ht_arctype` WHERE `pid` = 38 [ RunTime:0.000263s ]
SELECT `id` FROM `ht_arctype` WHERE `pid` = 36 [ RunTime:0.000222s ]
SELECT `id` FROM `ht_arctype` WHERE `pid` = 35 [ RunTime:0.000210s ]
SELECT `id` FROM `ht_arctype` WHERE `pid` = 34 [ RunTime:0.000224s ]
SELECT `id` FROM `ht_arctype` WHERE `pid` = 14 [ RunTime:0.000210s ]
SELECT `id` FROM `ht_arctype` WHERE `pid` = 12 [ RunTime:0.000209s ]
SHOW FULL COLUMNS FROM `ht_article` [ RunTime:0.000834s ]
SELECT * FROM `ht_article` WHERE `archives_id` = 10742 LIMIT 1 [ RunTime:0.014887s ]
SHOW FULL COLUMNS FROM `ht_links` [ RunTime:0.000850s ]
SELECT * FROM `ht_links` WHERE `status` = 1 [ RunTime:0.000278s ]
0.274885s
map